2020年7月15日,国务院总理李克强召开国务院常务会议,会议指出“取消保险资金开展财务性股权投资行业限制”。私募圈有分析认为新政将有利于PE/VC行业引入保险资金(以下简称“险资”)这一“活水”,有望缓解私募机构面临的募资难问题;也有分析认为新政旨在放宽险资开展直接股权投资的行业限制,并不改变险资与私募基金合作现状,甚至可能提升保险资管公司下属私募公司在市场上的竞争力。本文将对险资进行股权投资的监管现状、投资模式以及险资与私募股权投资基金合作要求等问题进行分析,供非持牌的市场化私募机构与险资之间的合作提供参考。
一、险资开展股权投资的规范政策依据
自2006年首只保险资管产品——华泰增值投资产品试点发行,保险资产管理市场化改革拉开大幕,原保监会(现为银保监会)先后发布系列部门规章和规范性文件,逐渐形成了险资管理运用的规则体系:
随着2018 年 4 月《关于规范金融机构资产管理业务的指导意见》(以下简称“资管新规”)以及2020年3月《保险资产管理产品管理暂行办法》(以下简称“保险资管暂行办法”)落地,保险资管产品形成了由保险资管暂行办法与保险资管机构债权投资计划、股权投资计划及组合类资管产品配套文件组成的“1+3”规范体系。
此外,原保监会于2015年9月发布《关于设立保险私募基金有关事项的通知》(以下简称“89号文”),允许险资设立私募基金,包括成长基金、并购基金、新兴战略产业基金、夹层基金、不动产基金、创业投资基金和以该等基金为主要投资对象的母基金。值得注意的是,根据银保监会保险资金运用部副主任罗艳君在2019年12月的“保险资管产品管理暂行办法征求意见与新规下的发展路径,机构合作模式探究”专题研讨会上的发言,保险资管暂行办法的适用范围暂不包括资产支持计划、保险私募基金和保险公司发的保障产品,针对这三类产品仍应适用银保监会其他特别规定。因此,保险私募产品继续适用89号文的规定。
二、险资进行股权投资的模式
1、险资通过投资私募股权基金间接开展股权投资
原保监会于2010年发布《保险资金投资股权暂行办法》,规定险资可以保险公司作为出资人直接投资,或通过股权投资基金等金融产品间接投资。后续发布的《关于保险资金投资股权和不动产有关问题的通知》(保监发〔2012〕59号,以下简称“59号文”)以及2018年银保监会修订并发布的《保险资金投资股权办法》征求意见稿,对险资投资得私募股权基金的类型、投资方式、投资范围等作出进一步规定或修订。该模式下私募机构和基金产品需要满足的条件,详见下文第三部分的分析内容。
2、险资设立保险私募产品进行股权投资
之所以区分保险私募产品和非保险私募产品,是基于保险私募产品对基金管理人、发起人以及产品注册存在以下特殊要求,需受89号文的监管。
(1)保险私募基金需要确定发起人和基金管理人,发起人应为保险资产管理机构的下属机构,基金管理人可以与发起人为同一机构,或者由发起人另行指定。
(2)保险私募基金的基金管理人只能是保险资产管理机构或其下属机构,且保险资管机构及其关联的保险机构在下属机构的股权比例合计应当高于30%。
(3)保险私募基金需向中国保监会指定的信息登记平台办理产品注册。根据银保监会于2019年1月29日发布的《简化股权投资计划和保险私募基金注册程序 支持保险机构加大股权投资力度》一文,保险私募基金需在中国保险资产管理业协会进行注册。
3、险资通过保险资管机构股权投资计划间接开展股权投资
原保监会《关于保险资金设立股权投资计划有关事项的通知》(保监资金〔2017〕282号)允许保险资产管理机构作为管理人发起设立股权投资计划,直接或间接投资于未上市企业股权或私募股权投资基金份额。股权投资计划投资私募股权投资基金的,所投资金额不得超过该基金实际募集金额的80%。
4、险资直接股权投资
根据2010年的《保险资金投资股权暂行办法》,保险公司可以作为出资人进行直接股权投资,但需要遵守投资比例、投资对象的行业要求等限制,2018年修订后的办法征求意见稿将直接股权投资进一步分为一般和重大股权投资分别明确监管要求,并进一步放宽行业限制,详见以下第三部分的分析。
三、私募机构募集险资投资私募股权基金的“门槛”
结合以上分析,市场化非持牌的私募股权投资管理机构与险资合作存在两条路径,一是吸引保险公司股权投资计划等保险资管产品以及保险私募基金作为投资人,二是吸引保险公司作为投资人。
就第一种路径,股权投资计划等保险资管产品规范文件并未对基金管理人、目标基金和被投资企业设定类似的高标准,在符合资管新规以及《保险资管新规》等监管规范的前提下,吸引股权投资基金等保险资管产品并非难事。但是,险资进行股权投资的规模本就比较小。根据银保监会公布的数据,2019 年保险资金运用余额为 185270.58 亿元,其中长期股权投资仅为1.97万亿;《2019-2020年保险资产管理年度报告》显示,2019 年,中国保险资产管理业协会披露的保险资产管理机构注册股权投资计划共4只,注册规模 52.40 亿元;同期,2019 年注册的保险私募基金共5只,合计注册规模 1050.00 亿元;而2019年经中国保险资产管理业协会注册的债权投资计划规模就达到4584.25 亿元。
就第二种路径,对于险资投资的私募股权基金的基金管理人、目标基金以及被投资企业的资质和条件等方面均存在较高门槛,且2018年征求意见稿并未实质放宽与险资合作的基金管理人、目标基金以及被投资企业的要求,因此,吸引险资作为投资人对非保险系非持牌私募机构来说仍是不小的挑战。下面将对募集保险资金投资私募股权投资基金的条件进行具体分析。
1、基金管理人的条件
如前所述,险资投资私募股权投资基金并无法律或政策障碍,但是,2010年的《保险资金投资股权暂行办法》以及2018年的办法征求意见稿均对管理险资的私募基金的管理人设置了极高的“门槛”,“肥水”难留“外人田”,具体分析如下(红色字体为2018年办法征求意见稿新增内容):
结合中国证券投资基金业协会网站披露的私募基金行业数据分析,截至2020年5月底,市场化私募基金管理人共计24584家,其中管理规模在5000万以上的只有2377家,不足十分之一,管理规模达到20亿元至50亿元的只有748家,因此,绝大多数的非持牌市场化私募基金管理人是无法达到募集险资的条件的。除管理规模这一条件外,以上办法规定的注册资本金金额和风险准备金制度、投资管理团队人员投资经验要要求、投资管理业绩指标等均远高于目前私募机构的市场平均水平。事实上,笔者对中国保险资管管理业协会公布的保险资管公司下属私募基金管理公司的基本信息进行了初步检索,该等保险系私募机构通过中国基金业协会登记,在注册资本金、员工人员、管理基金规模等指标方面远超非持牌私募机构,因此,险资主要通过保险系私募机构进行股权投资。
2、私募股权基金的条件
险资所投资的私募股权投资基金强制托管,且基金募集或认缴规模应不低于5亿元。此外,2018年《保险资金投资股权管理办法》征求意见稿还要求以下险资投资的目标基金满足以下新增要求:(1)未上市权益类资产占比不低于80%;(2)延续2012年保监会第59号文的规定,要求非保险类金融机构及其子公司不得实际控制该基金及其管理机构管理运营事项,也不存在持有基金普通合伙人权益的情形,这一规定应也适用于本身为非金融机构的市场化私募基金管理人;(3)不存在为险资规避监管比例、投资规范等监管要去提供通道服务等情形;(4)延续第59号文的规定,规定并购基金的投资规模不得高于该基金资产余额的20%。此外,目标私募股权基金需要设计相应的治理结构:采取公司型的,应当建立独立董事制度,完善治理结构;采取契约型的,应当建立受益人大会;采取合伙型的,应当建立投资顾问委员会。
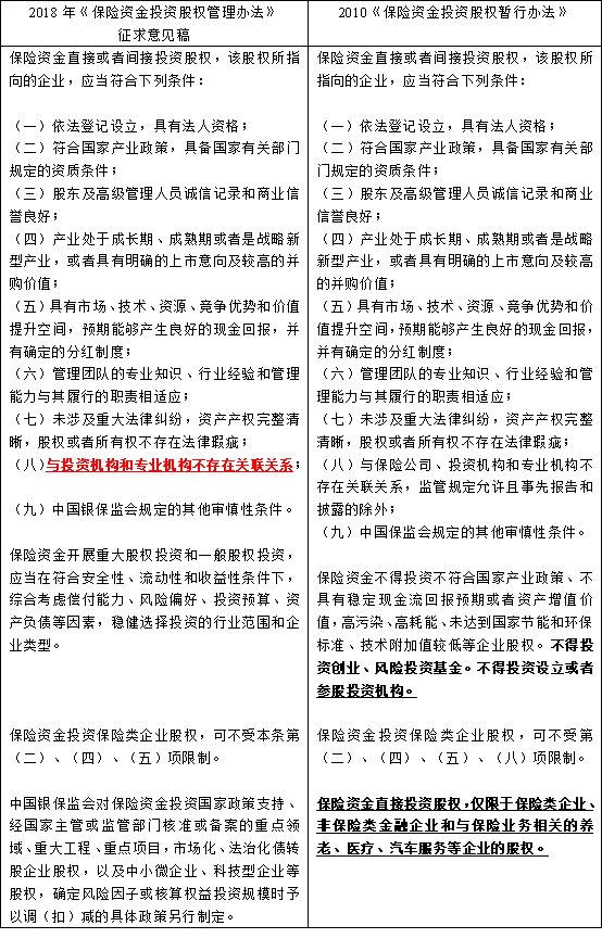
3、被投资企业的条件
4、险资进行直接和间接股权投资的行业限制
从下表可以看出,险资直接和间接股权投资的行业限制越来越小,从直接投资对象行业来看,2018年的征求意见稿不再具体列举险资投资的行业类别,代之以规定股权投资的正面和负面投资原则,由险资在该原则下自行确定投资范围和目标企业;从间接投资的对象基金来看,2018年的征求意见稿同样不再规定具体的基金类型,而是放宽到私募股权投资基金、创业投资基金以及母基金,不再禁止险资投资创业、风险投资基金,但具体的细则有待另行规定。
四、结语
综上所述,放宽险资股权投资的行业限制对于提升险资直接股权投资自主权、丰富保险资管产品投资对象以及提升保险系私募机构的竞争力而言是利好;同时,鉴于险资通过私募股权基金进行间接股权投资的高标准、保险系私募机构已然实力超群且保险资管自成体系,要真正让险资成为非保险系私募机构,特别是非持牌的市场化私募机构募集资金来源并打开合作局面,还有赖于私募股权投资行业的发展、基金管理能力的提升。
参考资料
1、曹德云:《我国保险资产管理产品的改革与发展》,来源:中国保险资产管理业协会网站,2020年6月23日
2、中国保险资产管理业协会:《2019-2020年保险资产管理行业年度报告》





沪公网安备 31010402007129号